时间:2026-02-05 10:55来源:北京外国语大学国际课程中心
北京外国语大学国际课程中心(简称:“北外ICC”)是由北京外国语大学教育培训中心负责实施教学的国际项目,依托于北京外国语大学雄厚的师资力量和丰富的教学资源,以及与海外学校、大学和教育机构的合作,旨在打造国际和本土教育相融合的特色国际教育课程,助力学生走向全球优质教育,作为剑桥大学国际考评部首个国内高校合作伙伴,引进了全日制IGCSE和A Level课程体系。

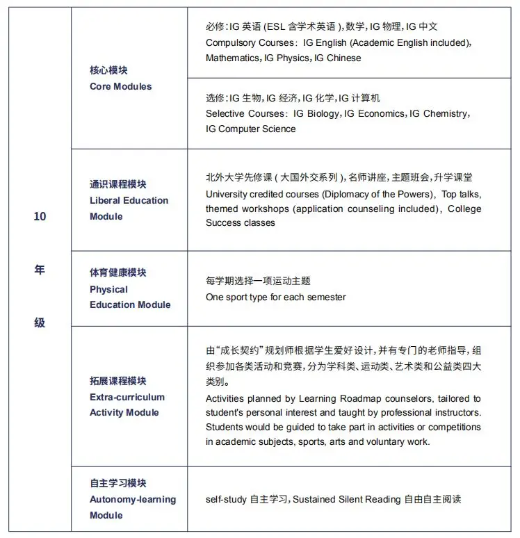
10年级课程设置

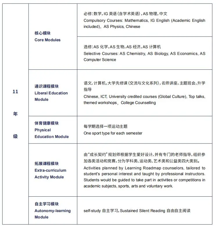
11年级课程设置

12年级课程设置

招生录取流程
招生对象与咨询信息
招生对象:公立学校初三或国际学校9年级毕业生
学校地址:北京海淀区西三环北路北京外国语大学
录取流程
01、入学测试报名
02、学生:笔试、面试(英语)、综合能力测试
03、家长面试
04、公布测试结果
温馨提示:国际化学校,想了解更多学校信息及招生考试情况,欢迎电话预约咨询:400-9609-559或点击【预约看校】咨询!
免责声明: 1. 为方便家长更好的阅读和理解,该页面关于学校信息描述可能采用了学校视角,描述中涉及的“我”、“我们”、“我校”等第一人称指代学校本身。并不代表远播公司或其观点;2. 此网页内容目的在于提供信息参考,来源于网络公开内容,具体以学校官方发布为主;3. 若素材有侵权或其他问题,请联系我们:2787266480@qq.com
北京外国语大学外籍人员子女学校 是由北京外国语大学教育基金...
北京外国语大学国际课程中心 (简称:北外ICC)是由北京外国语大...
课程体系 北京外国语大学国际课程中心的课程设置以剑桥IGCSE和...
一、学校简介 北京外国语大学国际课程中心 (简称北外ICC)是由北...
北京外国语大学国际课程中心(简称:北外ICC)是由北京外国语大...
北京外国语大学国际课程中心 (简称:北外ICC)是由北京外国语大...
北京外国语大学国际课程中心(简称北外ICC)凭借其深厚的学术底...
当升学竞争日趋激烈,国际教育赛道的选择成为万千家庭的重要...
预约咨询
电话咨询
手机版
院校库手机版