时间:2026-02-04 10:17来源:上实剑桥外国语中学国际高中
上实剑桥自2008年成立时即获得英国剑桥大学国际考试委员会的IGCSE与A-Level课程授权许可,并作为其国际高考的考点,每年承办多场次的重大国际考试。
2010年学校又注册成为美国大学理事会的AP学校之一,是上海首家双A国际化高中。
目前,学校设杨浦、浦东两个自有土地校区,浦西校区以Alevel课程的学生,目前在校生700多人,浦东校区涵盖三大课程(Alevel、日高、美高)的学生,目前在校生1200多人。
创办时间:2008年
学校性质:民办
高中课程: A-Level/AP/日本课程
参考学费:21W元/学年
开设课程
上实剑桥国际高中部目前设浦东、杨浦两个自有土地校区,按英美国际高中学制,共设四个年级G1、G2、A1、A2(由低到高)。

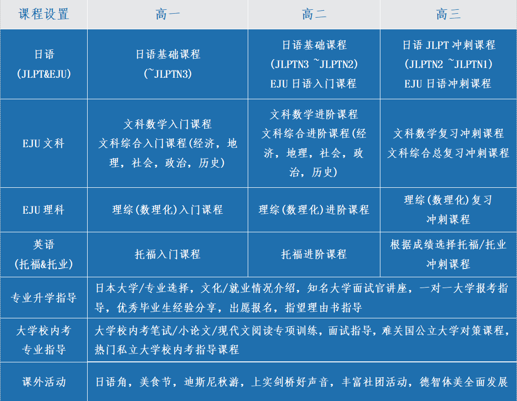
从2021年起,为满足日益增长的日本留学需求,上实剑桥增设日高部——东光明中日国际高中。开设日本留学考试EJU课程,提供中日融合课程体系,为意向前往日本知名大学留学的学生提供相应的课程教育。

今年,上实剑桥又在SAT/AP课程基础上设立了精英美高AP的小班化课程班——上实联合书院。
上实联合书院隶属上实剑桥教育集团,是以小班化、导师制为特色的精英美高,专注培养冲刺藤校及全球顶尖大学的学生。

2026秋招安排
考试时间:
预计3月中下旬
考试科目:
数学、英语、面试
考试地点:
上实剑桥浦东校区(唐陆公路3892号)
入学考试报名费:
500元(请在考试签到处现场缴费,并领取准考证号)
报考对象:
杨浦/浦东校区
(IGCSE & A-LEVEL课程)
G1年级:
学制3.5年 (适龄考生:初三应届生)
G2年级:
学制2.5年 (适龄考生:高一在读生)
上实联合书院
(AP、加州大学直升课程班)
9年级:
学制3.5年 (适龄考生:初三应届生)
10年级:
学制2.5年 (适龄考生:高一在读生)
温馨提示:国际化学校,想了解更多学校信息及招生考试情况,欢迎电话预约咨询:400-9609-559或点击【预约看校】咨询!
免责声明: 1. 为方便家长更好的阅读和理解,该页面关于学校信息描述可能采用了学校视角,描述中涉及的“我”、“我们”、“我校”等第一人称指代学校本身。并不代表远播公司或其观点;2. 此网页内容目的在于提供信息参考,来源于网络公开内容,具体以学校官方发布为主;3. 若素材有侵权或其他问题,请联系我们:2787266480@qq.com
上实剑桥国际高中部 是上海成立最早的国际高中之一,学校为中...
上实剑桥 自2008年成立时即获得英国剑桥大学国际考试委员会的...
上实剑桥国际高中部 是上海成立最早的国际高中之一,学校为中...
上实剑桥是上海一所创办于2008年的老牌国际高中,开设A-Level、...
上实剑桥国际高中部 是上海成立最早的国际高中之一,学校为中...
2026年 上实剑桥 春季招生首场考试已经落下帷幕,第二场考试时...
上实剑桥国际高中部是上海成立最早的国际高中之一,学校为中...
伴着第一缕秋凉,我们将在8月23日迎接新生报到,并于8月24日迎...
预约咨询
电话咨询
手机版
院校库手机版