时间:2026-02-25 11:53来源:成都七中国际部
数据统计,2024年,中国内地高考报名人数1342万人。其中,四川高考83.52万人,全国第四,本科录取率26.2%,“985”院校录取率约1.47%,“211”院校录取率4.44%。
高考并非唯一的升学途径!
无论是高二结束想转换赛道还是高考后的学子,他们都有机会“弯道超车”,进入世界排名前百的顶尖名校!
成都七中国际部“隐藏王牌”IFY国际本科预科课程,助力学子圆梦世界名校。你值得拥有!
连续五年,成都七中国际部IFY学生QS世界TOP100大学录取比率稳定在90%以上,同等学术水平的学生,通过国际课程进入世界排名对标国内C9级别院校、985、211高校的录取率显著增高。
什么是国际本科预科课程?
国际本科预科课程(International Foundation Year)简称IFY,是由英国北方大学联合会(NCUK)开发,专门为准备进入英联邦国家大学就读本科的、在国内完成高二、高三学业的同学“量身定做”的桥梁课程, 能够帮助中国学生完成从中式教育到西式教育的平稳、丝滑过渡。
英国北方大学联合会( The Northern Consortium)简称NCUK,是全球实力最雄厚的大学联盟之一,由杜伦大学、布里斯托大学、伯明翰大学、利兹大学、曼彻斯特大学、谢菲尔德大学等16所世界一流高校共同组成,代表了英国高等教育的百分之三十以上,覆盖了全英高校所有的专业设置,其中超过77个专业排名第一。
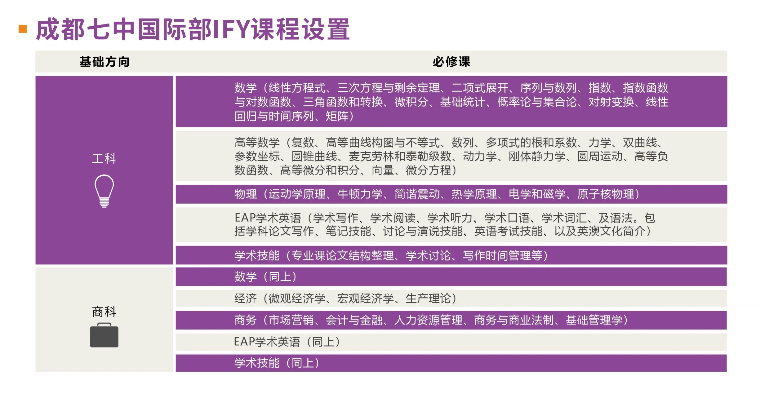
成都七中国际部IFY课程特色
成都七中国际部于1999年引入IFY课程,是NCUK官方授权的第一个课程教学点和考试中心,已拥有27年成功的运作经验,在课程设置、师资力量、升学指导等方面都形成了非常成熟的体系,教育教学实力“硬核”,升学成绩斐然。

成都七中国际部IFY课程是经济、稳妥、安全有保障的理想留学途径,具备如下特点:
学㓡短
一年制学习(一般标准学习计划为9-10个月),短时间完成国内高中与国外大学的衔接,节省留学成本和时间。
活动内容
参加本次冬令营,你将收获:
减负优质
国际升学的特点在于“扬长”,相比于传统教育需要学生学习6门学科,国际升学的选科更为灵活、个性化。
IFY课程分商科、工科两大专业方向,每个方向4门科目,全英文教学,与英国本土课程完全同步。同学们收获专业知识的同时,提升学术调研、论文写作、数据分析、英语应用等综合能力,提前适应海外大学教学方式。

桥梁衔接
成都七中国际部IFY课程采取小班制教学,每个班不超过16人。通过IFY学习,学生在英语语言能力、专业知识和学习技巧、心理适应等方面都会有所提高,为出国留学做好充分准备。
稳定性强
官方豁免雅思成绩,学生使用IFY课程成绩申请大学本科。课程成绩(商务、经济、物理)由20%的课程作业和80%的考试构成,降低学生“一考定未来”的压力。
认可度高
IFY课程受到英国、澳大利亚、新西兰、美国等60+知名大学认可,其中有6所英国“红砖”成员大学、17所英国“常春藤”罗素集团成员大学,18所世界百强名校等。

升学有保障
完成IFY课程且成绩合格,保障优先直升NCUK16所成员大学本科。
成都七中国际部校内升学团队也会结合学生自身情况和想法,为他们提供完善的申请服务,包括择校选专业建议、文书辅导、签证办理等一系列工作。申请可以对接商科、工科、社科等4000+种热门专业,与英国本土学生享有同等申请资格,不受任何限制。
温馨提示:国际化学校,想了解更多学校信息及招生考试情况,欢迎电话预约咨询:400-9609-559或点击【预约看校】咨询!
免责声明: 1. 为方便家长更好的阅读和理解,该页面关于学校信息描述可能采用了学校视角,描述中涉及的“我”、“我们”、“我校”等第一人称指代学校本身。并不代表远播公司或其观点;2. 此网页内容目的在于提供信息参考,来源于网络公开内容,具体以学校官方发布为主;3. 若素材有侵权或其他问题,请联系我们:2787266480@qq.com
数据统计,2024年,中国内地高考报名人数1342万人。其中,四川...
成都七中国际部 由成都七中与康德教育集团联合创办于1999年,...
为进一步深化课堂教学改革,推动双语教学高质量发展,近日,...
成都七中国际部 隶成立于1999年,是成都七中唯一的国际部。成...
成都七中国际部由成都七中与康德教育集团联合创办于1999年,是...
成都七中国际部国际本科预科课程简称IFY,是英国北方大学联合...
七中国际部由成都七中与康德教育集团于1999年联合举办,是成都...
成都七中国际部成立于1999年,由成都七中与成都楷博专修学校联...
预约咨询
电话咨询
手机版
院校库手机版