时间:2025-07-21 09:52来源:人大附中西山学校
学校简介
人大附中西山学校是海淀区教委所属公办完全中学,创办于2009年。为促进义务教育优质均衡发展,探索人才贯通培养方式,我校自2024年起成为海淀区“1+3”培养实验学校。学校现包括初中、普通高中、国际部(AP项目)和“1+3”培养实验四大学部,办学品质均呈现强劲的加工增值力,获得社会广泛认可。
办学定位:
人大附中的“改革试验田”,要做“未来学校”
教育理念:
植根传统,放眼国际,创造未来
办学目标:
成为涵养学生个性、激发学生潜能、为学生未来幸福奠基的摇篮;成为信息技术与传统教学深度融合、中外课程优良元素深度融合、优秀传统文化与学校教育教学深度融合的教育改革试验田;成为国际教育文化交流广泛、学生幸福感强、家长忠诚度高、有一定社会影响力的特色优质学校。
学校以“智慧未来1+3”作为培养实验方向,通过加大“初高”贯通与“高大”衔接的培养力度,构建中外融合、数智赋能的高质量人才培养路径,促进学生智慧成长、胜任未来。
培养工作原则
育人为本
从学生发展角度出发,创造包容且富有活力的教育环境,采取更加灵活且多元的培养机制,让学生找到个性释放的空间,真正做到扬长教育。
课程为先
在落实义务教育和普通高中课程方案、开齐开足国家规定课程的基础之上,建构学校“智慧未来1+3”特色课程,包含学科贯通课程和特色智慧课程,量身定制学习路径,充分挖掘每个学生的潜能。
协同发展
聚焦“学生中心”,思考“国际视野 中国心”在新时代语境下与创新人才育人导向下的深度表达,助推学校育人模式改革创新、课程整体升级、育人质量全面提升。
规范实施
按照海淀区教育两委的统筹指导,学校成立工作专班,统筹协调、分工明确、建立健全各项制度,做到公平,有序,规范,专业。
课程体系
学校系统构架“智慧未来1+3”课程体系,旨在立足智能时代背景,统筹初三年级和高中三年整体设计课程;统筹国家课程、地方课程和校本课程;通过人工智能特色课程及个性化项目制课程等强化培育学生的科学精神和创新精神。
“帆船”的主帆(为帆船航行提供主动力)为“学科贯通”课程,即国家必修课程,一方面加强学段衔接;一方面着力做好数学、物理、化学与生物学科的高质量校本化实施,使学生夯实知识与能力基础,厚积发展实力。
“帆船”的前帆(为帆船前行定航道)为西山特色智慧课程,包括校本必修的“人文底蕴”课程、“科技赋能”课程和校本选修的“创新探索”课程。人文底蕴课程强化理想信念,引领志趣方向,例如语文的古诗词诵读课程和“润心”课程,基于衔接需要进行课程重构;科技赋能课程突出人工智能相关学科的特色引导,例如无人机、机器人、编程选修课,助力开阔学生学科视野;创新探索课程以个性化的PBL学习、研学课程和生涯规划课程支持学生依据个人兴趣进行专业、深度的学科探索。
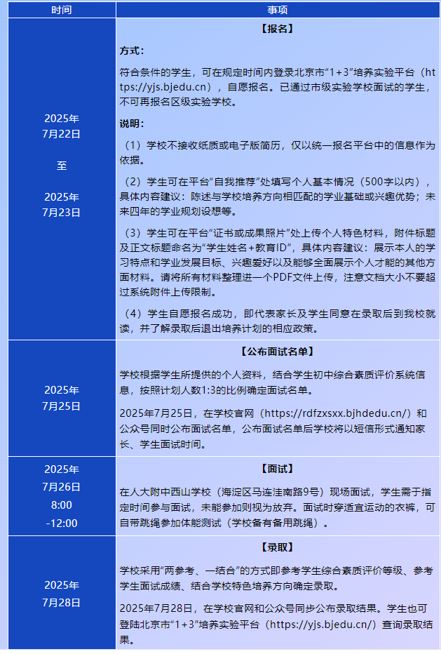
工作程序
培养计划
面向海淀区所有初中学校,计划人数100人。
报名条件
基本条件:
具有本市普通高中升学资格和同一学校连续两年初中学籍的初二学生,可报名参加。
思想道德:
热爱祖国,热爱人民,拥护中国共产党,身心健康,尊敬师长,团结同学,勤奋向上,乐观有礼,遵章守纪。
方向匹配:
学生应在数学、自然科学及计算机科学等领域兴趣浓厚,具备相关学科的一定积累。
基础能力:
具备参与“1+3”培养实验学习所需的基础知识与能力,并具有较强的自主学习能力和自觉学习习惯。

温馨提示:国际化学校,想了解更多学校信息及招生考试情况,欢迎电话预约咨询:400-9609-559或点击【预约看校】咨询!
免责声明: 1. 为方便家长更好的阅读和理解,该页面关于学校信息描述可能采用了学校视角,描述中涉及的“我”、“我们”、“我校”等第一人称指代学校本身。并不代表远播公司或其观点;2. 此网页内容目的在于提供信息参考,来源于网络公开内容,具体以学校官方发布为主;3. 若素材有侵权或其他问题,请联系我们:2787266480@qq.com
西山国际部加试资格线:463分 石景山国际部加试资格线:453分...
学校简介 人大附中西山学校是海淀区教委所属公办完全中学,创...
人大附中西山学校2025年中招咨询暨校园开放日活动将于7月5日...
项目简介 人大附中西山学校中美高中课程教育项目经北京市教委...
我校中美高中课程合作项目(AP)2024届在今年的海外大学申请中喜...
预约咨询
电话咨询
手机版
院校库手机版