时间:2026-01-19 11:11来源:上海星河湾双语学校
上海星河湾双语学校(简称:星校 )成立于2012年,是一所专注于提供1-12年级高品质教育的民办双语学校,也是上海21所国际课程试点学校之一。
星校以其高强度的学术氛围在上海教育界广为人知,常被喻为“鸡血学校”。这一称谓的由来,与学生们私下所形容的“三多”特征密切相关:课堂教学内容密集度高,课下作业布置量显著,校园日常管理严格细致。
正因如此,星校备受瞩目,多年来稳稳占据着上海国际教育标杆学校的位置,是很多追求国际TOP名校录取家庭的优先选择。

开设课程
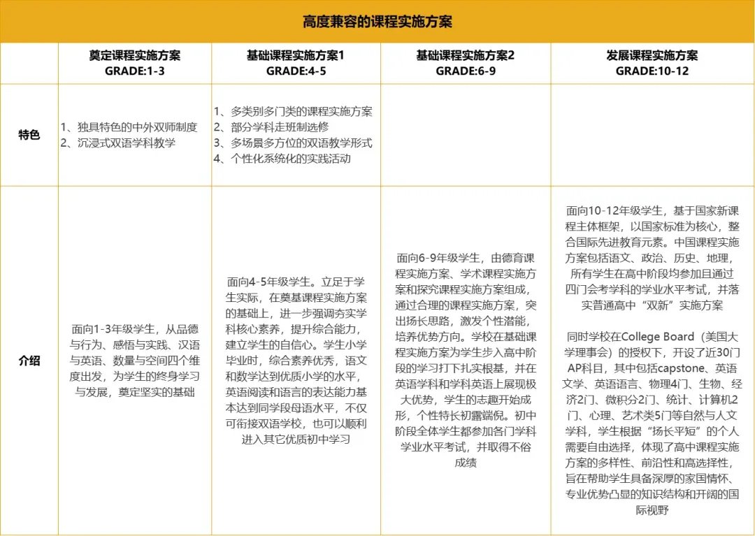
小学至初中(1-9年级)
1、义务教育+双语课程
星校小学初中阶段,在完成国家义务教育课程基础上,添加了数学、科学、物理、化学、生物等多种双语课程。英文教材占比超70%。其中部分教材和上中国际共享。
2、班型设置
星校在小学低年级的阶段推行包班制,中外教师联合管理;每个班级还配有专科教师,负责学生在音乐、体育、美术等科目的专项教学。4年级以上,星校各年级实行分层和走班制,根据MAP测试成绩分设S班(基础)、S+班(提高)、H班(高阶),英语水平要求尤为严格。
高中阶段(10-12年级):
星校的高中阶段,学生的课程全面转向“美高+AP”模式。教材均采用美国主流高中的同款教材。同时,星校还开设了超过20门AP课程供学生选择。学生可以根据自己升学的需求进行选择和规划。

值得一提的是,星校高中部还开设了AP Capstone课程,这是College Board(美国大学理事会)开发的研究性项目,是为了满足更多学生有更广泛的学术兴趣的需求,同时让学生也能学到必要的研究技能,属于AP学科的最高阶段。
参与此课程的学生要在老师带领下完成相当于大学水平的科研论文写作。目前能够开设AP Capstone课程的学校,在全球范围内屈指可数。
招生安排
考试时间:目前学校暂未公布最新时间!
考试内容:英语、数学、面试
学费参考:
小学、初中:每学期60000元左右
高中:每学期75000元左右
住宿费:每年约10000元
注:以上费用仅供参考,具体费用以学校公布为准!
活动地点:闵行区金都路2588号上海星河湾双语学校
温馨提示:国际化学校,想了解更多学校信息及招生考试情况,欢迎电话预约咨询:400-9609-559或点击【预约看校】咨询!
免责声明: 1. 为方便家长更好的阅读和理解,该页面关于学校信息描述可能采用了学校视角,描述中涉及的“我”、“我们”、“我校”等第一人称指代学校本身。并不代表远播公司或其观点;2. 此网页内容目的在于提供信息参考,来源于网络公开内容,具体以学校官方发布为主;3. 若素材有侵权或其他问题,请联系我们:2787266480@qq.com
上海星河湾双语学校 成立于2012年,是一所专注于提供1-12年级高...
上海星河湾双语学校 (简称:星校 )成立于2012年,是一所专注于...
上海星河湾双语学校 1至9年级的课程实施方案以国家义务制教育...
你知道吗?上海的国际学校近年来备受家长关注,尤其是在学术氛...
亲爱的家长您好, 感谢您对星杭两校的关注与支持!新一轮插班...
上海星河湾双语学校(简称:星校 )成立于2012年,是一所专注于提...
上海星河湾双语学校成立于2012年,是一所专注于提供1-12年级高...
青藤同蔓,星河鹭起,画图难足,又是三年的努力与拼搏迎来如...
预约咨询
电话咨询
手机版
院校库手机版