时间:2026-01-07 09:25来源:深圳国际交流书院
01、招生对象及名额

注:仅接受2010年1月1日之后出生的学生报考。
02、报考条件
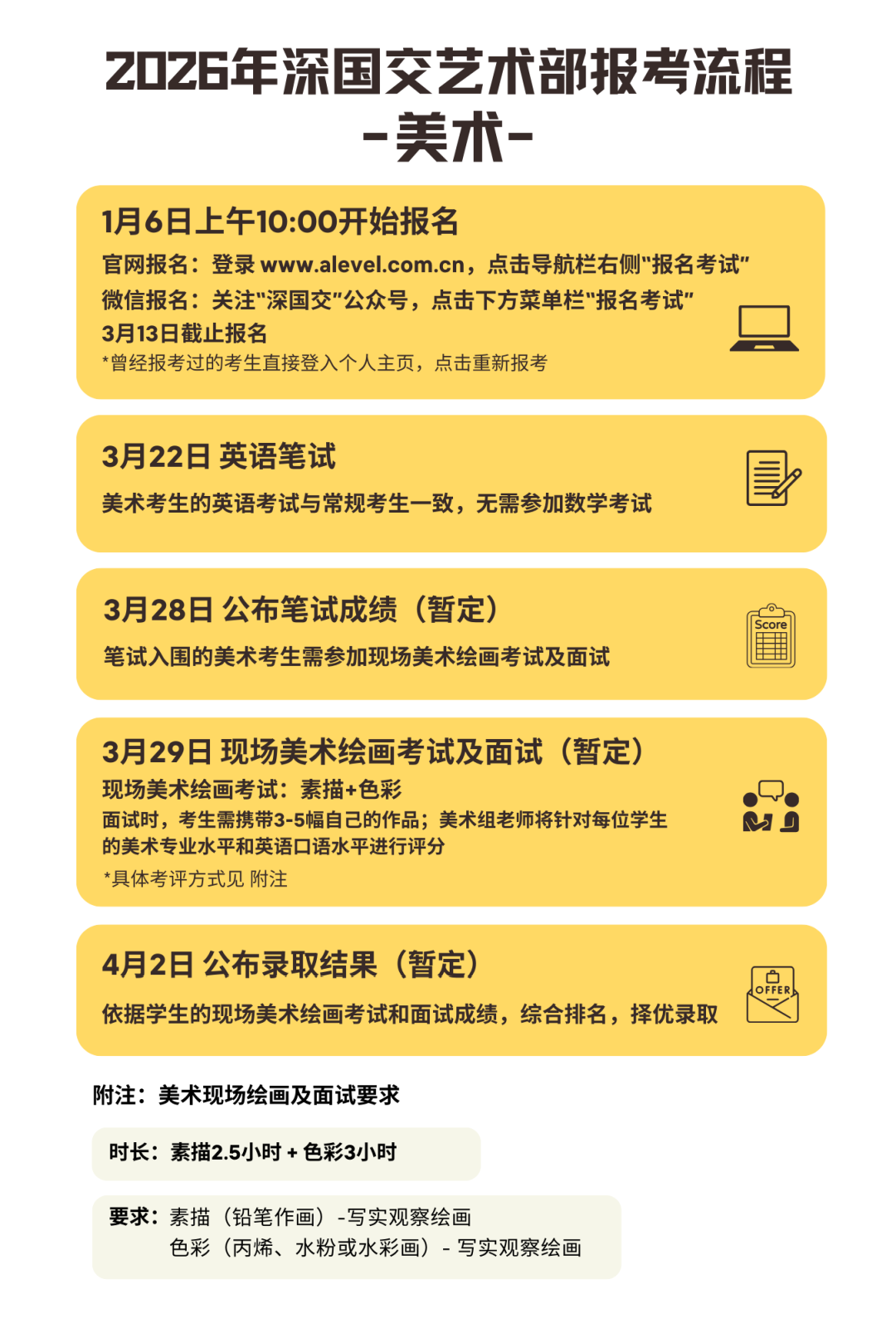
美术考生:
学生应具备传统绘画和素描技能(即能够在视觉上表达透视、色彩和质感表现),并且有一定的西方艺术史基础知识。
考生具有相当于中国艺术科技研究所社会艺术水平等级考试的五级及以上的素描和色彩(水粉或水彩)证书。
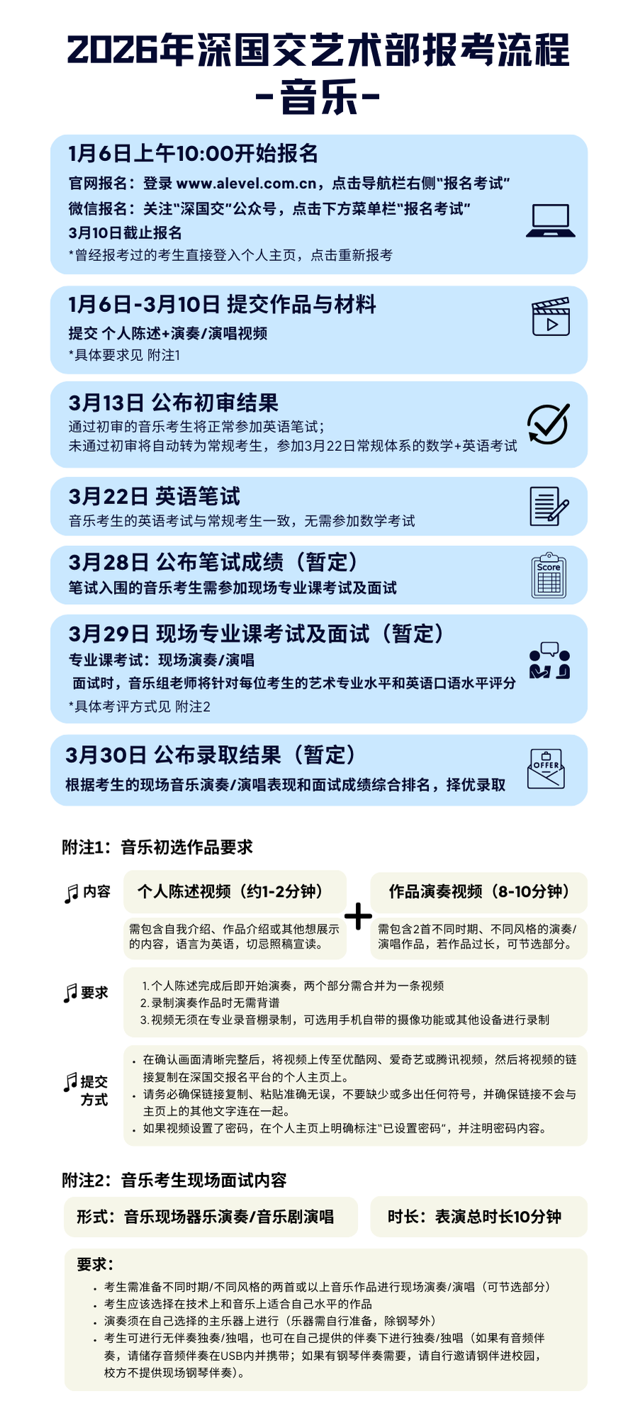
音乐考生:
2026年接受钢琴、弦乐(小提琴、中提琴、大提琴、低音提琴)、木管乐器、铜管乐器、吉它、音乐剧。
考生具有专业考级证书(最低为国内7级或国际6级)。
*若无证书,可致电招生办进行具体沟通
03、笔试科目

艺术考生不参加数学科目的考试,英语考试与常规体系考生一致。通过英语考试的考生才需进行现场面试。
考试形式为线下纸笔考试。考试安排若有调整,学校将至少在考前一周通知考生及家长。
04、报考流程及要求


*2026年艺术生招生只设置一场。未获录取的艺术考生可报名5月31日的第二场常规招生考试,从常规体系考入深国交。
05、艺术课程设计及说明
1、艺术生在IGCSE和A Level阶段都必修深国交所开设的艺术课程(美术/音乐),并且在大学申请时须选择相关专业的艺术院校和专业,因此深国交艺术部适合非常坚定地选择艺术道路的学生。
2、艺术生除了剑桥教学大纲要求的基础艺术课程之外,还需要学习附加美术/音乐专业课程。艺术生在整个学习期间将得到艺术部老师的支持与指导。
3、IGCSE阶段,学生必修课程为美术/音乐、英语、数学、中文、体育、综合科学或化学(2选1),以及另2门选修课。
4、艺术生在IGCSE阶段,可以选择2年制的IGCSE数学或G1开设的常规数学课程。
5、艺术生入读后,G1、G2年级不允许转到常规体系,A1、A2年级原则上也需要继续学习美术/音乐课程。如果在G2升A1的阶段,艺术生拟申请从艺术体系转入常规体系,在相关学科组有空位的情况下,参加所选学科校内测试,学生成绩达标且学科组同意后方可转入常规体系。
学生选课时需与学校艺术老师或升学指导中心的导师进行密切沟通。
如果考生具有艺术特长,但不确定以后是否要走艺术道路,建议报考常规入学考试,录取后可选修艺术/音乐,但所选的艺术课是常规IGCSE,A Level或AP艺术课程,没有附加艺术生指导课。
06、报名须知
报名前准备
身份证:中国内地考生
回乡证:中国香港、中国澳门考生
台胞证:中国台湾考生
护照:其他国家或地区考生
· 请确保所填写的考生证件号码真实有效,注册之后不得随意更改。
个人电子版照片:考生近期免冠正面彩色白底电子版照片。请确保五官清晰,背景为白色,上传电子版(需小于3M)
· 若上传的照片不能清晰识别考生的五官,则无法制作准考证
考试费:600元
接受微信支付、支付宝支付(一旦缴费,不予退款)
报名时间
2026年1月6日(星期二)上午10:00开始接受报名,额满截止。
报名方式
电话报名:400-9609-559
在线报名:【点击在线报名】
*曾经报考过的用户直接登录个人主页,点击“重新报考”,按步骤更新并补充填报内容即可,请勿重复注册。
*报名成功后,请在考生个人主页下载《考生手册》,进行参考。
07、学杂费标准
2026-2027学年艺术生学费:
30.8万元(含体检费、校园保险费、拓展活动费, 但不含国际考试相关费用、外出考察实习、夏令营等费用)
2026-2027学年住宿费:
1.68万元(不含周末),1.98万元(含周末)
08、预约访校
欢迎考生及家长前来深国交参观咨询,点击“深国交”公众号主页下方菜单栏“报名考试” ➜ “预约访校”,即可选择时间预约来访。
招生办接待时间:
周一至周五:
09:00-12:00, 13:30-17:00
周末(一月至七月开放):
10:00-12:00, 13:30-16:00
* 学校放假时间请留意官网首页或公众号通知
温馨提示:国际化学校,想了解更多学校信息及招生考试情况,欢迎电话预约咨询:400-9609-559或点击【预约看校】咨询!
免责声明: 1. 为方便家长更好的阅读和理解,该页面关于学校信息描述可能采用了学校视角,描述中涉及的“我”、“我们”、“我校”等第一人称指代学校本身。并不代表远播公司或其观点;2. 此网页内容目的在于提供信息参考,来源于网络公开内容,具体以学校官方发布为主;3. 若素材有侵权或其他问题,请联系我们:2787266480@qq.com
亲爱的考生: 深国交2026年第一轮招生笔试成绩及是否入围面试...
2026年1月13日牛津大学放榜, 深圳国际交流书院 2026届毕业生中,...
01、1月6日 上午10:00开始报名 官网报名:点击导航栏右侧报名考试...
报名指引 01、如何报名2026深国交入学考试? 电话报名: 400-9609...
01、招生对象及名额 注:仅接受2010年1月1日之后出生的学生报考...
2026招生关键时间点 2026年招生简章:2025 年 12 月下旬发布 2026年...
意向报读 深国交 的家庭注意啦!深国交在11月29日的开放日上公布...
01、招生对象及名额 注: G1年级仅接受2010年1月1日之后出生的学...
预约咨询
电话咨询
手机版
院校库手机版