广东碧桂园学校

400-9609-559

博实乐广东碧桂园学校2019年秋季招生简章

时间:2019-04-28 09:40来源:广东碧桂园(IB国际)学校

  博实乐广东碧桂园学校位于顺德碧桂园内,占地400多亩,由碧桂园集团于1994年创办,是一所从幼儿园到高中、大学预科十五年一贯制的寄宿制学校。学校实施PYP、MYP、DP、IGCSE、A-level、AP六大国际项目,都已正式获得授权,其中AP还获得AP Capstone授权。学校同时实施中国国家课程初中和高中教育。

  广东省一级学校,全国民办教育先进集体,博实乐教育集团旗舰学校。

  一、招生对象

  面向全国招收幼儿园亲子班、托班,小、中、大班,小学1-5年级、国际初中6-8年级、国际高中9-12年级、中国初中6-9年级、中国高中10-12年级学生,包括外籍学生及港澳台地区的学生。

  二、报名

  秋季入学(9月),当年1月15日开始报名。

  报名咨询:点击“预约看校”留言咨询

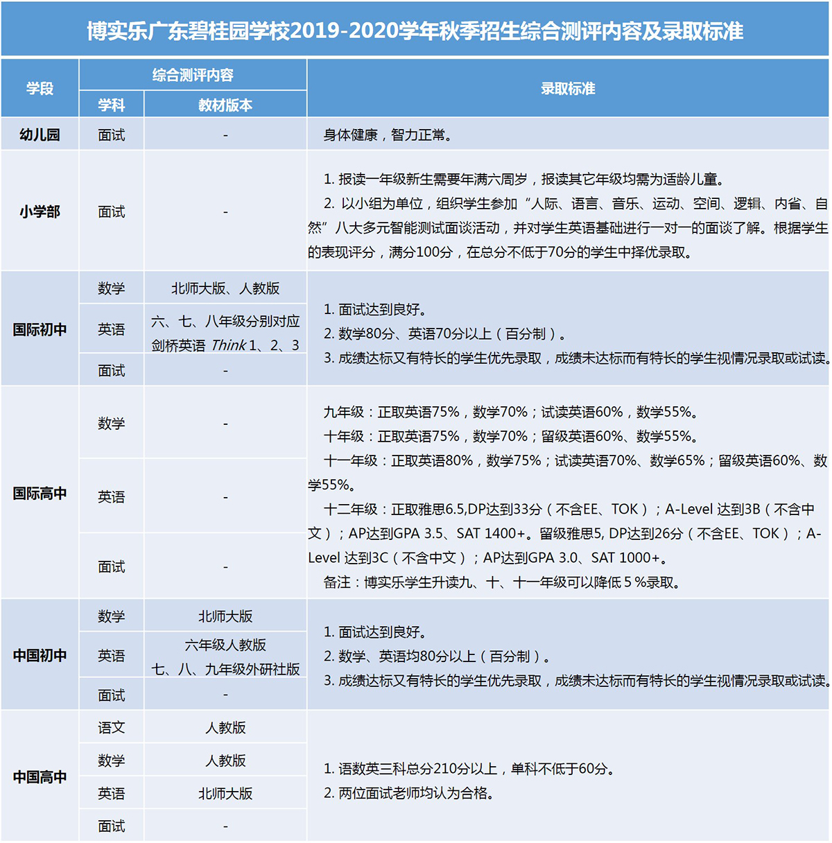
  三、综合评定

综合评定

  四、录取

  录取规则:在考生达到录取标准的前提下,结合学位剩余情况,择优录取,录满则排队等候学位。

  结果公布:综合评定结束后7个工作日内,招生办将通过短信方式告知考生的录取结果。

录取标准

  如果您有其他问题或想了解更多关于国际学校的信息资讯,欢迎各位家长及学生点击“预约看校”留言咨询专业的择校老师将会贴心的给您作出详尽的介绍!

 

温馨提示:国际化学校,想了解更多学校信息及招生考试情况,欢迎电话预约咨询:400-9609-559或点击【预约看校】咨询!

国际学校择校咨询

免责声明: 1. 为方便家长更好的阅读和理解,该页面关于学校信息描述可能采用了学校视角,描述中涉及的“我”、“我们”、“我校”等第一人称指代学校本身。并不代表远播公司或其观点;2. 此网页内容目的在于提供信息参考,来源于网络公开内容,具体以学校官方发布为主;3. 若素材有侵权或其他问题,请联系我们:2787266480@qq.com

预约看校

少量开放日预约名额/全面咨询了解学校

为了更好地为您提供选校咨询、生涯规划、留学、背提、研学服务,我们将收集您的上述信息。若您同意且理解,上述信息将用于本公司为您进行后期回访,从而定制更为贴心的服务。此外,提醒您特别注意,本页面下的学校信息为公开渠道获取并在此展示,并不代表我们与此学校存在任何合作关系。关于您的个人信息处理规则详见《用户隐私政策》

咨询热线:400-960-9559

碧桂园学校是具有全球影响力的教育品牌,于1994年创办第一所学...

壮怀远 志四海 Ambition Knows No Borders 广东碧桂园学校 国际高中2...

广东碧桂园(IB国际)学校创办于1994年,是一所从幼儿园到大学预...

广东碧桂园学校国际高中作为老牌牛校,2025届的全球本科录取真...

广东碧桂园学校 以 高升学率+课程多元性 为核心竞争力,适合目...

当牛津的录取字样跃入眼帘时,那些深夜伏案的时光与师友的托...

碧桂园 近几年屡获牛剑offer,成为大湾区的牛剑大户,2024年突破...

广东碧桂园学校 已公布2025学年春季入学评估时间,首场考试将...

预约看校

少量开放日预约名额/全面咨询了解学校

为了更好地为您提供选校咨询、生涯规划、留学、背提、研学服务,我们将收集您的上述信息。若您同意且理解,上述信息将用于本公司为您进行后期回访,从而定制更为贴心的服务。此外,提醒您特别注意,本页面下的学校信息为公开渠道获取并在此展示,并不代表我们与此学校存在任何合作关系。关于您的个人信息处理规则详见《用户隐私政策》

咨询热线:400-960-9559

立即预约
预约咨询

为了更好地为您提供选校咨询、生涯规划、留学、背提、研学服务,我们将收集您的上述信息。若您同意且理解,上述信息将用于本公司为您进行后期回访,从而定制更为贴心的服务。此外,提醒您特别注意,本页面下的学校信息为公开渠道获取并在此展示,并不代表我们与此学校存在任何合作关系。关于您的个人信息处理规则详见《用户隐私政策》