上海七宝德怀特高级中学为三年全日制寄宿(可走读)学校,列入上海市普通高中招生计划,可以招收上海生源、非上海生源及境外学生。
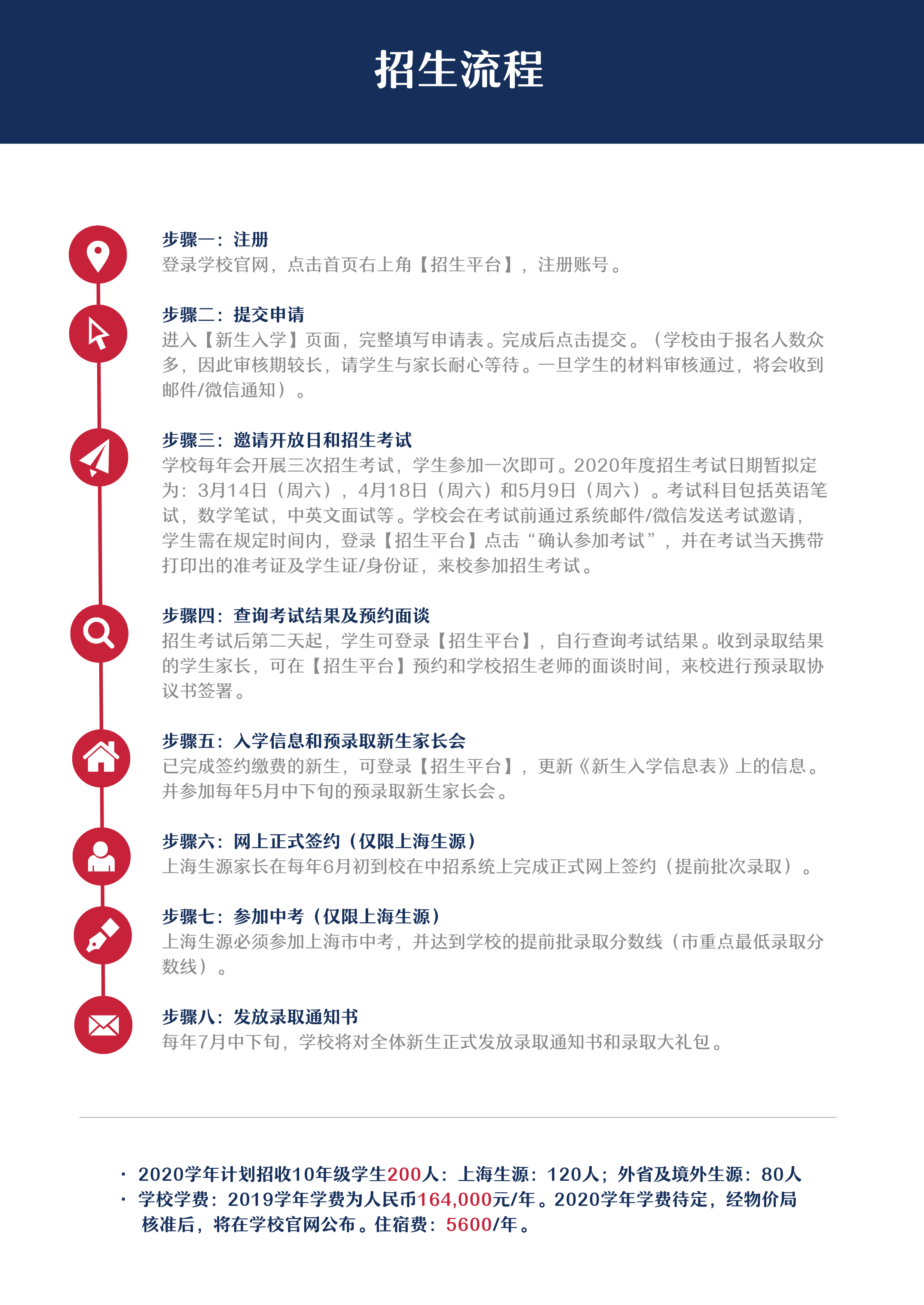
本年度计划招收10年级学生200人,其中上海学生约占2/3,外省市学生及境外学生约占1/3。
上海学生,参照上海市实验性示范性高中“自主招生”政策,综合学校测试、中考成绩和素质评价等,通过上海市中等学校高中阶段招生体系择优录取。
外省市学生和境外学生,通过上海七宝德怀特高级中学的招生综合评价体系择优录取。学生的综合素养、英语能力和学业水平需达到学校标准。
学生修完规定学分、完成课程考核,符合相关毕业条件的,可以获得上海七宝德怀特高级中学的毕业证书和美国德怀特学校毕业证书。
根据国际文凭组织(IBO)对上海七宝德怀特高级中学的认定,学生也有机会获得国际课程文凭 。(A-level 方向获得A-level相关证书)
>>>科学择校六步走,欢迎点击【预约看校】免费咨询<<<

科学择校六步走,如您想了解更多国际学校的信息资讯或有其他任何择校问题,欢迎点击【预约看校】免费咨询,专业的顾问老师将会根据您的特定情况进行介绍并作出合适的推荐,助您解决择校困扰!
温馨提示:国际化学校,想了解更多学校信息及招生考试情况,欢迎电话预约咨询:400-9609-559或点击【预约看校】咨询!
免责声明: 1. 为方便家长更好的阅读和理解,该页面关于学校信息描述可能采用了学校视角,描述中涉及的“我”、“我们”、“我校”等第一人称指代学校本身。并不代表远播公司或其观点;2. 此网页内容目的在于提供信息参考,来源于网络公开内容,具体以学校官方发布为主;3. 若素材有侵权或其他问题,请联系我们:2787266480@qq.com
作为中国第一所独立设置的中美合作高中, 七宝德怀特 (Qibao ...
2015年,经国际文凭组织(IBO)授权,七德成为IB世界学校,开设I...
作为上海唯一一所中外合作办学的独立高中,七德招生采取申请...
在上海,有一所独具魅力的 混血 学校 上海七宝德怀特高级中学...
上海七宝德怀特高级中学 (简称七德)是由上海市七宝中学和美国...
上海七宝德怀特高级中学 ,是由上海市七宝中学和美国纽约市德...
七宝德怀特 ,作为上海人气超高的混血牛校,是由上海市七宝中...
七宝德怀特2025秋招计划 2025学年秋季入学,七德计划招收10年级...
预约咨询
电话咨询
手机版
院校库手机版