欢迎来到国际学校网
选择地区:深圳国际化学校资讯

深圳大学留学服务中心课程设置

时间:2021-02-23 10:15 国际学校网

  深圳大学留学服务中心国际课程——澳洲学校直升班、日本学校留学课程自推出以来便广受欢迎。

  深圳大学澳洲学校直升班,以深圳大学与昆士兰大学所签订的课程认可协议为基础,向国内适龄学子开设获得昆士兰大学认可的计划外非统招专业课程,并通过协议申请途径使合格学生进入世界前50学校昆士兰大学攻读相应学位。

  日本学校留学课程,依托深圳大学校园资源及师资保障,助力学生通过1年预科学习,冲击申请东京大学、早稻田大学等日本学校。

  国际课程依托深圳大学雄厚的教育资源,权威的师资团队,通过高效培养模式,让留学之路更具多样性,择校途径有保障。

  学生可共享校内优质平台,不仅可以提升独立学习与管理能力,还可以参与国际交流活动,融入多彩大学生活,搭建深圳和深大的优秀人脉和生活圈子。

  课程设置

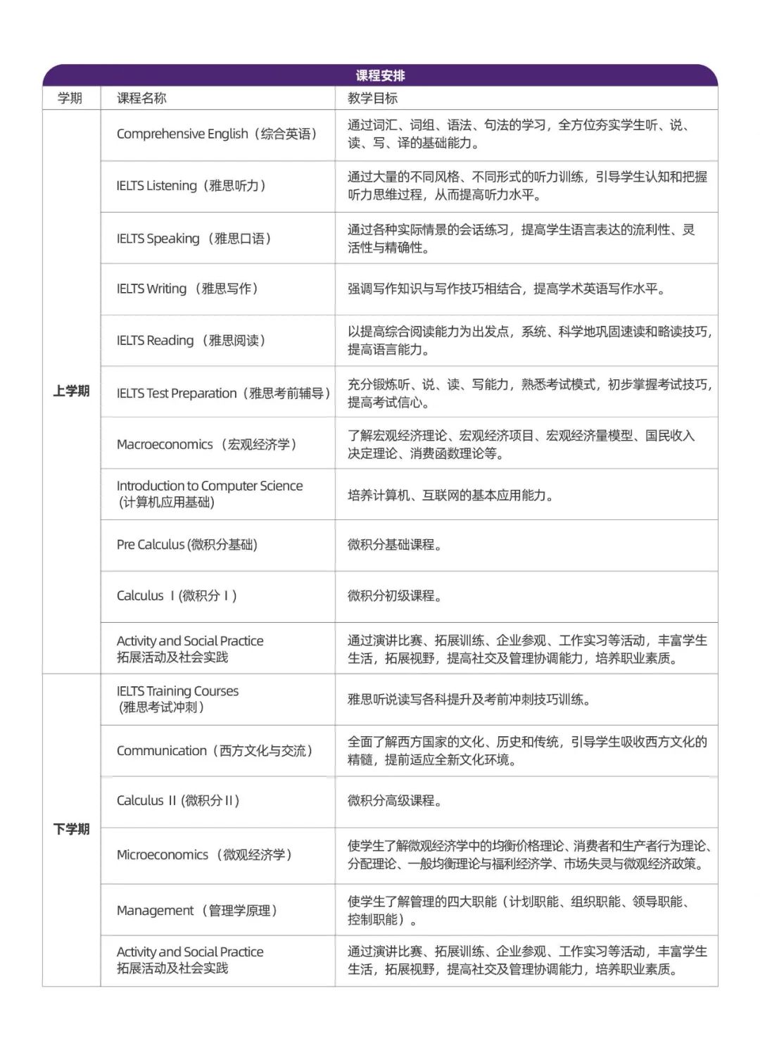
课程安排
课程设置

  招生选拔说明

  1、招生对象:应往届高二高三学生,大一学生,或同等学历学生。

  2、学制:国内1年。课程考核合格后,转至海外大一继续攻读本科学位以及硕士学位,免除国外一年预科。

  3、专业选择:

  商科:商业学、商务学、经济学、国际商务、会计、精算学、金融学、创业创新、国际贸易、管理学、市场营销、广告营销、酒店与旅游管理、体育运动管理、商业智能与信息系统

  工科:信息技术、计算机科学、建筑设计、建筑管理

  理科:环境管理、区域和城市规划、农业商科、农业科学、马学、兽医技术、野生动物科学、数学、健康科学

  传媒学:传播学/电影电视动漫

  设计学:设计学/人类学/建筑与环境/环境与社会/信息环境/创新与企业家精神/媒体和数字文化

  4、招生计划:择优录取,录满即止,预定学位保留至开学前15天。

温馨提示:国际化学校,想了解更多学校信息,欢迎点击【预约看校】咨询!或电话咨询:400-9609-559

国际学校择校咨询

免责声明: 1. 为方便家长更好的阅读和理解,该页面关于学校信息描述可能采用了学校视角,描述中涉及的“我”、“我们”、“我校”等第一人称指代学校本身。并不代表远播公司或其观点;2. 此网页内容目的在于提供信息参考,来源于网络公开内容,具体以学校官方发布为主;3. 若素材有侵权或其他问题,请联系我们:2787266480@qq.com。

预约看校

少量开放日预约名额/全面咨询了解学校

为了更好地为您提供选校咨询、生涯规划、留学、背提、研学服务,我们将收集您的上述信息。若您同意且理解,上述信息将用于本公司为您进行后期回访,从而定制更为贴心的服务。此外,提醒您特别注意,本页面下的学校信息为公开渠道获取并在此展示,并不代表我们与此学校存在任何合作关系。关于您的个人信息处理规则详见《用户隐私政策》

咨询热线:400-960-9559

万科梅沙书院2025-2026学年春季插班生入学现已接受报名,报名系统从2025年10月20日正式上线,报名截止时间为11月14日下午5点。插班生考试日期为2025年11月22日(周六)。名额有限,报满即

2026申请季拉开帷幕! 伴随着国际形势的变化,全球留学正迎来新一轮洗牌。 从欧美主流留学国,到亚洲小众留学目的地,各地留学政策又迎来新调整。对中产家庭来说,该不该冲、冲哪

上海虹口区的国际学校数量虽不多,但凭借优越的地理位置,成为走读学生家庭的热门选择。以下为虹口区多所热门国际学校的核心信息汇总,涵盖课程体系、学费标准、招生要求及报

天立集团上海校区一一 上海美达菲双语高级中学 是经上海市教育主管部门批准成立的全日制、寄宿制的民办高中学校,是集团重点打造的旗舰校。该学校积极引进美国国际课程,开设

上海阿德科特学校 是英国阿德科特学校的第一家海外分校,于2018年9月正式开学,创校至今已培养出共14位牛剑精英学子,数百名世界百强名校毕业生,其中四位牛津本硕连读。 截至

2026年上海闵行区国际学校春招通道已开启!本文整理了闵行区热门国际学校招生信息,涵盖年级设置、课程体系、学费标准及开放日安排,助您精准规划升学路径。 闵行区热门国际学校

随着2026年春招季临近,家长们对国际学校的选择需求持续升温。本文整理了上海地区开设美高+AP课程的热门国际高中,涵盖学费标准、课程体系及招生信息,助您精准锁定心仪学校! 上

A-Level赛道:英国方向的黄金赛道 适合学生:理科特长生或有明显优势科目、目标英国G5及牛剑的学生。 第一梯队:光剑、领科牛剑摇篮 光华剑桥 学校亮点:以牛剑收割机闻名,理科实

预约看校

少量开放日预约名额/全面咨询了解学校

为了更好地为您提供选校咨询、生涯规划、留学、背提、研学服务,我们将收集您的上述信息。若您同意且理解,上述信息将用于本公司为您进行后期回访,从而定制更为贴心的服务。此外,提醒您特别注意,本页面下的学校信息为公开渠道获取并在此展示,并不代表我们与此学校存在任何合作关系。关于您的个人信息处理规则详见《用户隐私政策》

咨询热线:400-960-9559

立即预约
预约咨询

为了更好地为您提供选校咨询、生涯规划、留学、背提、研学服务,我们将收集您的上述信息。若您同意且理解,上述信息将用于本公司为您进行后期回访,从而定制更为贴心的服务。此外,提醒您特别注意,本页面下的学校信息为公开渠道获取并在此展示,并不代表我们与此学校存在任何合作关系。关于您的个人信息处理规则详见《用户隐私政策》