寒假即将结束,新学期马上来到。不少国际学校都已经发布了2025年秋招计划。对于正积极筹备申请心仪国际学校的学子及家长们而言,2025秋招考试无疑是年后的首件大事!
春招没有拿到心仪offer的学生,秋招要积极动起来了。
1、秋招与春招的区别
首先,我们需要明确一点:国际学校的招生通常分为春季(春招)和秋季(秋招)两个主要时段。春招一般从每年10月开始,持续到次年2月左右结束。
而秋招则从每年3月启动,高峰集中在4-5月份,并在8月之前完成招生工作。对于九年级上学期的学生来说,春招是一个不错的选择;而对于九年级下学期的学生而言,秋招则是他们进入理想学校的黄金机会。
2、国际学校秋招备考时间轴
国际学校秋招通常从3月启动,4-5月为考试高峰期,持续至8月补录结束。备考需结合以下关键节点:
1-2月:信息收集与基础巩固
关注学校官网、公众号发布的招生简章,整理目标学校的考试科目、招生要求(如标化成绩、中考成绩等)。
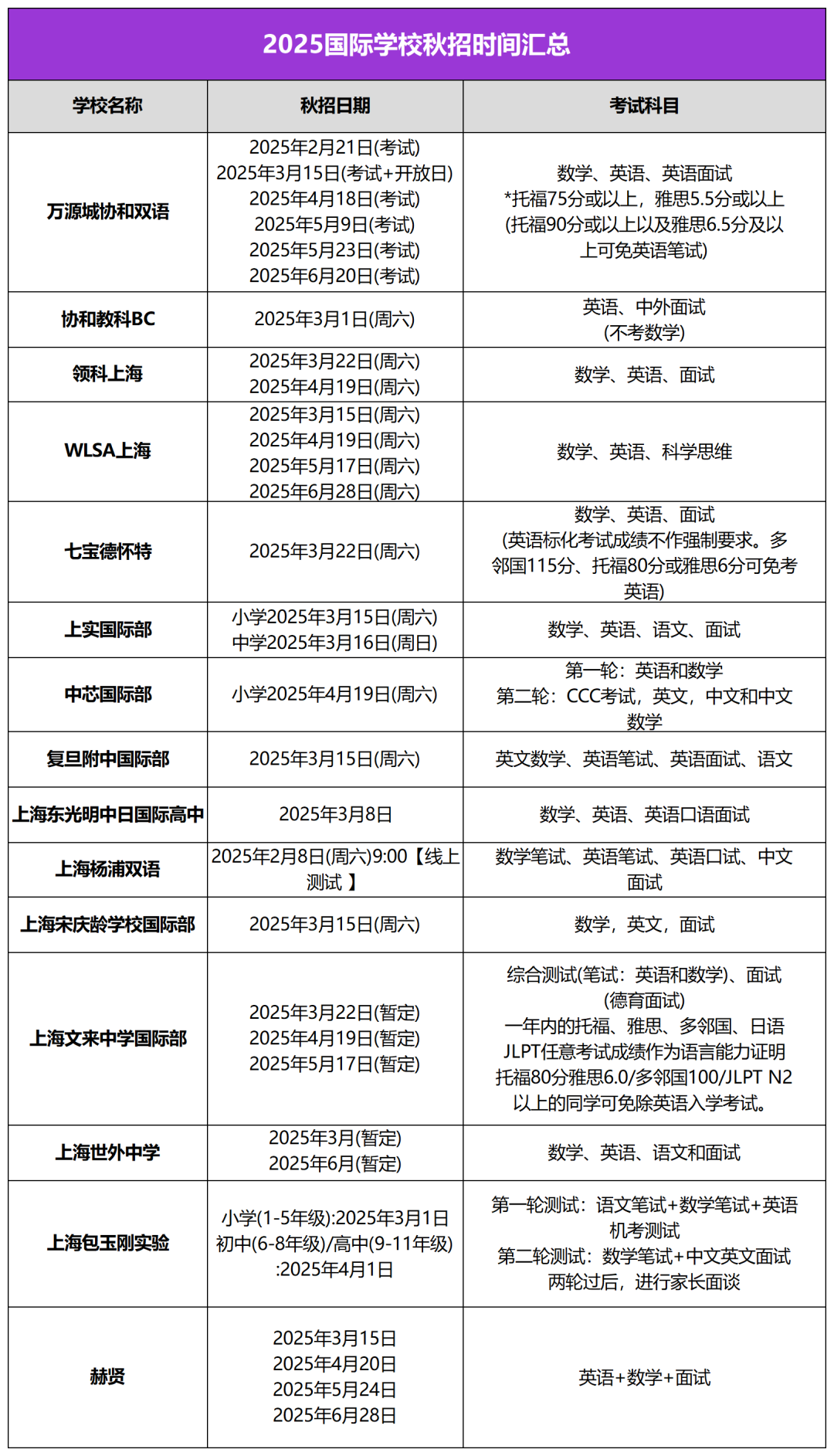
截至目前,已公布的国际学校秋招时间:

3-5月:冲刺模考与实战演练
参加目标学校的开放日,实地考察校园环境、课程设置及升学资源,同时预约模拟考试,熟悉题型和节奏。
开放日是了解学校的“窗口期”,建议遵循以下步骤:
1、筛选3-4所目标校:
结合课程体系(IB/AP/A-Level)、升学成绩、学费等,避免精力分散。
2、深度参与开放日:
观察细节:校园设施、学生状态(如课间交流是否自信)、安全措施。
提问方向:中等生升学率、师资稳定性、课外活动支持(如竞赛资源)。
记录对比:整理每所学校的优缺点,重点关注与孩子特质的匹配度
6-8月:国际学校秋招补录
中考后部分学校会放出少数名额,进行第四批秋季招生考试(补录)。中考成绩出来后,考虑入读国际高中的孩子可以抓住这次机会。
已经确定学校offer的家长,可以开始帮孩子准备衔接国际高中课程的安排,特别是语言的提升和补习。等待9月开学。
3、国际学校都考什么?
国际学校的入学考试一般是笔试➕面试(英文面试),笔试部分必考数学和英语,有些学校还会考科学,因“校”而异,一般不会超过3门。
英语
①笔试一般会考察词汇、语法、阅读、写作、听力这5个部分,对学生的英语水平要求普遍较高;
②WLSA、平和等校的阅读题接近托福难度,写作要求高于雅思议论文,建议通过外刊精读和限时写作强化;
③文来中学等校允许用托福80+/雅思6.0+免除英语笔试,可提前规划考试。
数学
①对于大多数体/制/内学生来说应该难度都不大,也有中英两卷可选,但考察范围广,有些学校甚至会覆盖更高两个年级的知识点。数学成绩是拉开学生差距的关键。
②青浦世外、WLSA等校会涉及高中知识点或现学现考题目,需通过真题训练提升逻辑分析能力。
面试
①高频问题包括学术兴趣(如“最擅长的学科”)、未来规划(如“为什么选择IB课程”)等。需准备1-2分钟英文自我介绍,并模拟追问场景;
②部分学校会采用群体面试,如WLSA的辩论形式、领科的看图说话,需培养团队协作与批判性思维,避免沉默或过度主导;
③部分学校(如青浦世外)会考察家庭教育理念,家长需提前了解学校价值观,保持真诚沟通。
4、如何选择适合自己的国际学校
面对即将到来的上海国际学校2025秋招旺季,想要上车的家庭,又该如何选校呢?家长在选校前,不仅需要考察学校的方方面面,也需要考察自身的实际需求及目标。
建议从以下几个维度去考虑学校:
1、确定意向留学国家,选择课程
确定意向国家,可从文化适应度、发展潜力、当地政策及环境等多个维度去考虑。不同的留学国家,对应的课程体系和国际高中也不同。
● 美国:AP>IB>A-Level
● 英国:A-Level>IB> AP
● 加拿大:BC/OSSD>IB> AP>A-Level
● 澳大利亚:VCE>IB>A-Level>AP
2、根据课程,筛选国际高中
确定留学国家和课程体系后,我们可以根据目标课程体系,对众多国际高中进行筛选。了解国际学校信息的几种渠道:
1、参加专业的国际学校讲座、展会,家长可以提前准备想要咨询的问题;
2、向专业的择校老师,或招生办咨询。3、也可以通过参加学校开放日或探校
在筛选国际高中时,升学成果、师资团队、课程设置、学校背景与资质、学校的软实力、教学管理能力和硬件设施等等都是考量因素。
不仅仅需要关注目标国际高中的消息,还需要综合考虑自己的家庭背景、学习成绩以及对未来规划等,是否与目标国际高中契合。
4、如何备考国际学校?
总体而言,小编认为国际学校的备考准备周期大致可分为三个大阶段:
第一阶段:
主要是英语的学习与积累,语言能力不是三两天能速成的,而需要题目的练习以及词汇的积累。这个阶段越早越好。
第二阶段:
正式备考阶段,要熟悉目标学校的考纲知识点以及答题技巧,建议考前三个月开始准备。
第三阶段:
掌握了考试题型和内容之后,开始刷题, 主要是为了提前熟悉在考场的状态,提高答题速度,可以在考前两周进行,不用过早,不然易产生疲惫感。
免责声明: 1. 为方便家长更好的阅读和理解,该页面关于学校信息描述可能采用了学校视角,描述中涉及的“我”、“我们”、“我校”等第一人称指代学校本身。并不代表远播公司或其观点;2. 此网页内容目的在于提供信息参考,来源于网络公开内容,具体以学校官方发布为主;3. 若素材有侵权或其他问题,请联系我们:2787266480@qq.com。
万科梅沙书院2025-2026学年春季插班生入学现已接受报名,报名系统从2025年10月20日正式上线,报名截止时间为11月14日下午5点。插班生考试日期为2025年11月22日(周六)。名额有限,报满即
2026申请季拉开帷幕! 伴随着国际形势的变化,全球留学正迎来新一轮洗牌。 从欧美主流留学国,到亚洲小众留学目的地,各地留学政策又迎来新调整。对中产家庭来说,该不该冲、冲哪
上海虹口区的国际学校数量虽不多,但凭借优越的地理位置,成为走读学生家庭的热门选择。以下为虹口区多所热门国际学校的核心信息汇总,涵盖课程体系、学费标准、招生要求及报
天立集团上海校区一一 上海美达菲双语高级中学 是经上海市教育主管部门批准成立的全日制、寄宿制的民办高中学校,是集团重点打造的旗舰校。该学校积极引进美国国际课程,开设
上海阿德科特学校 是英国阿德科特学校的第一家海外分校,于2018年9月正式开学,创校至今已培养出共14位牛剑精英学子,数百名世界百强名校毕业生,其中四位牛津本硕连读。 截至
2026年上海闵行区国际学校春招通道已开启!本文整理了闵行区热门国际学校招生信息,涵盖年级设置、课程体系、学费标准及开放日安排,助您精准规划升学路径。 闵行区热门国际学校
随着2026年春招季临近,家长们对国际学校的选择需求持续升温。本文整理了上海地区开设美高+AP课程的热门国际高中,涵盖学费标准、课程体系及招生信息,助您精准锁定心仪学校! 上
A-Level赛道:英国方向的黄金赛道 适合学生:理科特长生或有明显优势科目、目标英国G5及牛剑的学生。 第一梯队:光剑、领科牛剑摇篮 光华剑桥 学校亮点:以牛剑收割机闻名,理科实
预约咨询
电话咨询
手机版
院校库手机版