时间:2025-04-16 09:52 国际学校网
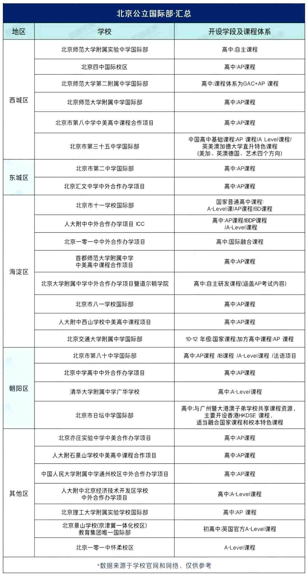
2025年北京国际择校季已正式开始,各公立国际部按照自己的节奏开始了招生工作,多所公立国际部已开启首轮线下活动邀约。十一学校国际部、四中国际校区、一零一中学国际部等学校在年前1月就已开始行动,并有了首批上岸学生。对于目标公立国际部的家庭,接下来需要依据孩子的区排筛选和锁定目标学校,并递交简历和相关材料,以便在最佳申请时机递交申请,抢占先机。为助力孩子选择理想的国际部,开启国际教育之旅,我们为大家统计了北京27所公立国际部的信息。
*内容如有更新以官方公布为准

西城区6所国际部·招生信息
开设项目:高中;AP课程
招生人数:120人
2024加试分数线:
海淀区650(930/5%)
东城区645(262/4%)
西城区643(1143/10%)
朝阳区650(353/3%)
收费标准:10.5万元/学年
住宿情况:可安排住宿
学校地址:北京市西城区中京畿道1号院
官方公众号:北师大实验中学国际部
简历投递网址:https://service.sdsz.com.cn/gjb
2、北京四中国际校区
开设项目:高中;AP课程
招生信息:100人
2024加试分数线:
东城区640(563/8%)
海淀区646(1654/8%)
西城区640(1537/13%)
朝阳区646(678/6%)
收费标准:10万元/学年
住宿情况:不提供住宿
学校地址:北京市西城区复兴门内大街西铁匠胡同宗帽头条2号
官方公众号:北京四中国际校区
简历投递通道:admissions@bhsfic.com
开设项目:高中;课程体系为GAC+AP课程
招生信息:120人
2024面试分数线:
海淀区633(4720/24%)
东城区624(1943/26%)
西城区627(3498/29%)
朝阳区636(1969/17%)
收费标准:10.5万元/学年
住宿情况:可安排住宿
学校地址:北京市海淀区清河宝盛里观澳园18号
官方公众号:北师大二附中国际部
4、北师大附属中学国际部
开设项目:高中;AP课程
招生信息:80人
2024加试分数线:
海淀区625(6615/34%)
东城区625(1853/25%)
西城区625(3817/32%)
收费标准:8.5万/学年
住宿情况:不提供住宿
学校地址:北京市西城区南新华街18号
官方公众号:BJSDFZ国际部AP
开设项目:高中;AP课程
2024招生信息:60人 ;西城52,海淀4,东城2,朝阳2
2024加试分数线:
海淀区625(6615/34%)
东城区625(1853/25%)
西城区625(3817/32%)
朝阳区625(3640/31%)
收费标准:9.9万/学年
住宿情况:可申请住宿
学校地址:北京市西城区百万庄南街14号
官方公众号:北京八中国际部
开设项目:AP/A Level/英美澳加德大学直升特色课程(美加、英澳、德国、艺术四个方向)
招生信息:110人
2024加试分数线:联系校方报分,获取资格
收费标准:11.8万元/学年
住宿情况:不提供住宿
学校地址:北京市西城区赵登禹路8号
官方公众号:北京市第三十五中学国际部
简历投递通道:bj35zxgjb@126.com
东城区2所国际部·招生信息
SUMMIT ACADEMY
开设项目:高中;AP课程
招生信息:60人
2024加试分数线:
东城区620(2303/31%)
西城区636(2140/18%)
朝阳区636(1969/17%)
收费标准:10万元/学年(不含教材、校服、餐费及活动类课程费用)
住宿情况:不提供住宿
学校地址:北京市东城区内务部街15号
官方公众号:北京市第二中学国际部
简历投递通道:bj2zguojibu@126.com
SUMMIT ACADEMY
开设项目:高中;AP课程
招生信息:90人
2024加试分数线:
海淀区625(6615/34%)
东城区611(3000/40%)
西城区625(3817/32%)
朝阳区625(3640/39%)
收费标准:10万元/学年(不包含美国课程及学费费用、教材、校服、用餐及其他费用)
住宿情况:有少量住宿名额
学校地址:北京市东城区培新街6号
官方公众号:HuiWen国际部
简历投递通道:hwzm@huiwen.edu.cn
海淀区8所国际部·招生信息
1、北京市十一学校国际部
SUMMIT ACADEMY
开设项目:A Level课程/AP课程/IBDP课程
招生信息:230人(AP100、IB70、A Level 60)
2024加试分数线:
海淀区639(3248/16%)
东城区643(362/5%)
西城区643(1143/10%)
朝阳区643(1017/9%)
收费标准:
A-Level项目10万元/学年
AP项目12万元/学年
IB项目12万元/学年
住宿情况:学校安排符合条件的学生住宿,申请住宿的学生需满足家庭住址和户口所在地均距学校15公里以上的条件(该距离标准会根据当年的申请人数略有浮动)
学校地址:北京市海淀区玉泉路66号
官方公众号:启航远翥
SUMMIT ACADEMY
开设项目:高中;AP/IBDP/A Level
招生信息:300人(AP160、A Level80、IB60)
2024加试分数线:
海淀区637(3753/19%)
西城区643(1143/10%)
朝阳区644(902/8%)
东城区636(868/12%)
收费标准:
中美项目12万元/学年
国际课程项目12万元/学年
中英项目10万元/学年
住宿情况:可安排住宿
学校地址:北京市海淀区中关村大街37号
官方公众号:人大附中中外合作办学项目ICC
简历投递通道:icczs@rdfz.cn
SUMMIT ACADEMY
开设项目:高中;国际融合课程
招生信息:120人
2024加试分数线:
海淀区英才项目650(930/5%)AP项目637(3753/19%)
东城区635(946/13%)
西城区644(1010/9%)
朝阳区643(1017/9%)
收费标准:10万元/学年
住宿情况:有少量住宿名额
学校地址:北京市海淀区颐和园路11号
官方公众号:一零一中学国际部
简历投递通道:
admissions@beijing101.com(全项目)
101yingcai@beijing101.com️(国际英才班)
4、首师附国际部
SUMMIT ACADEMY
开设项目:高中;AP课程
招生信息:100人
2024加试分数线:
海淀区633(4720/25%)
东城区637(798/11%)
西城区637(1974/17%)
朝阳区640(1417/12%)
收费标准:10万元/学年
住宿情况:可安排住宿
学校地址:北京市海淀区北洼路33号
官方公众号:首师附GA中美
简历投递通道:shoushifuzhongmei@163.com
5、北大附道尔顿学院
SUMMIT ACADEMY
开设项目:高中;自研课程(涵盖AP考试内容)
招生信息:100人
2024加试分数线:
海淀区620(7660/39%)
东城区620(2303/31%)
西城区620(4506/38%)
朝阳区620(4348/37%)
收费标准:10万元/学年(不含教材、食宿及活动类课程费用)
住宿情况:有宿舍(需申请)
学校地址:北京市海淀区大泥湾路甲82号
官方公众号:北京大学附属中学道尔顿学院
简历投递通道:daltonoffice@i.pkuschool.edu.cn
SUMMIT ACADEMY
开设项目:高中;AP课程
招生信息:80人
2024加试分数线:
海淀区618(8086/41%)
西城区618(4783/40%)
收费标准:10万元/学年
住宿情况:不提供住宿
学校地址:北京市海淀区苏州街29号
官方公众号:BayiIDVoice
简历投递通道:bayiguojibu@126.com
7、人大附中西山学校
SUMMIT ACADEMY
开设项目:高中;AP课程
招生信息:80人
2024加试分数线:
海淀区620(7660/39%)
东城区620(2303/31%)
西城区620(4506/38%)
朝阳区620(4348/37%)
收费标准:12万元/学年
住宿情况:可提供住宿
学校地址:北京市海淀区马连洼南路9号
官方公众号:人大附中西山学校
联系邮箱:rdfzxishan@rdfz.cn
8、北京交通大学附属中学国际部
SUMMIT ACADEMY
开设项目:高中;AP 课程
招生信息:60人
2024加试分数线:联系校方报分,获取资格
收费标准:9.8万/学年
住宿情况:不提供住宿
学校地址:北京市海淀区马甸西路2号
官方公众号:北京交大附中国际部JID
简历投递通道:bjdfzguojibu@163.com
朝阳区4所国际部·招生信息
1、北京市第八十中学国际部
SUMMIT ACADEMY
开设项目:高中;AP/IB/A-Level
招生信息:100人
2024加试分数线:
朝阳区630(2902/25%)
其他区联系学校获取加试资格
收费标准:10万元/学年(以上费用不包含教材、食宿、校服、学习用具及考试等其他费用)
住宿情况:可安排住宿
学校地址:北京市朝阳区望京北路甲16号
官方公众号:北京市第八十中学国际部
联系邮箱:bj80gjb@sina.com
2、北京中学国际部
SUMMIT ACADEMY
开设项目:高中;AP课程
招生信息:100人
2024加试分数线:
海淀区630(5423/27%)
东城区630(1405/19%)
西城区630(3048/26%)
朝阳区626(3498/30%)
收费标准:10万元/学年
住宿情况:可安排住宿
学校地址:北京市朝阳区楼梓庄北后街2号
官方公众号:北京中学
联系邮箱:baid@bjacademy.com.cn
3、清华大学附属中学广华学校
SUMMIT ACADEMY
开设项目:高中;A Level课程
招生信息:60人
2024加试分数线:联系校方报分,获取资格
收费标准:12万元/学年
住宿情况:学生可自愿选择走读或住宿
学校地址:北京市朝阳区广信南街1号
官方公众号:清华大学附属中学广华学校国际部
联系邮箱:qhfzghguoji@sina.com
4、日坛中学国际部
SUMMIT ACADEMY
开设项目:高中;DSE课程
招生信息:60人
2024加试分数线:联系校方报分,获取资格
收费标准:11.8万元/学年
学校地址:朝阳区光华西里4号
官方公众号:北京市日坛中学
其他区7所国际部·招生信息
1、北京亦庄实验中学国际部
SUMMIT ACADEMY
开设项目:高中;AP课程
招生信息:60人
2024加试分数线:
海淀区620(7660/39%)
经开区615(185/19%)
收费标准:9万元/学年(其他:教材、食宿、校服、学习用具及考试费用等按实际发生金额为准)
住宿情况:符合住宿条件可申请住宿
学校地址:北京市大兴区博兴十路与秦河三街交汇处
官方公众号:北京亦庄实验中学
简历投递通道:
bjeaadmissions@bjeaedu.com
2、人大附中石景山学校
SUMMIT ACADEMY
开设项目:高中;AP课程
招生信息:90人
2024加试分数线:
海淀区610(9599/49%)
东城区610(3042/41%)
西城区610(5721/48%)
朝阳区610(5565/47%)
收费标准:12万/学年
住宿情况:可住宿可走读
学校地址:北京市石景山区五里坨街道隆恩寺路
学生上课地址:北京市海淀区马连洼南路9号,人大附中西山学校
官方公众号:人大附中石景山学校
3、人大附中通州校区
SUMMIT ACADEMY
开设项目:高中;AP课程
招生信息:120人
2024加试分数线:联系校方报分,获取资格
收费标准:12万/学年
学校地址:北京市通州区潞城镇胡各庄村甲1号
官方公众号:人大附中通州校区IEC
简历投递通道:info@iec.rdfztzxq.cn
4、人大附中经开学校
SUMMIT ACADEMY
开设项目:高中;A Level课程
招生信息:60人
2024加试分数线:联系校方报分,获取资格
收费标准:国际课程项目11.5万元/学年
住宿情况:可申请住宿
学校地址:北京市大兴区四海路与兴亦路交叉路口往南约170米
官方公众号:人大附中北京经济技术开发区学校
简历投递通道:rdfzjkinter@163.com
5、北京理工大学附属实验学校国际部
SUMMIT ACADEMY
开设项目:高中;AP课程
招生信息:50人
2024加试分数线:联系校方报分,获取资格
收费标准:10万元/学年
住宿情况:可申请住宿
学校地址:北京市房山区拱辰街道卓秀北街10号院
官方公众号:北京理工大学附属实验学校国际部
简历投递通道:bitaesenroll@bit.edu.cn
6、北京一零一中怀柔校区
SUMMIT ACADEMY
开设项目:高中;A Level课程
招生信息:60人
2024加试分数线:联系校方报分,获取资格
收费标准:10万元/学年
住宿情况:可住宿
学校地址:怀柔区雁栖经济开发区乐园大街31号北侧
官方公众号:北京一零一中怀柔校区
7、北京市第十八中学国际部
SUMMIT ACADEMY
开设项目:高中;AP课程
招生信息:60人
其他信息:预计7月初公布
学校地址:北京市丰台区方庄芳星园二区11号
*北京景山学校国际部信息暂无
以上就是北京27所公立国际部的基本招生信息了,建议尽早投递简历,关注学校开放日及加试时间,抢占先机!如需个性化选校建议,可提供学生具体区排及课程偏好进一步分析。希望各位家长和同学在择校过程中,能够找到满意的学校!
免责声明: 1. 为方便家长更好的阅读和理解,该页面关于学校信息描述可能采用了学校视角,描述中涉及的“我”、“我们”、“我校”等第一人称指代学校本身。并不代表远播公司或其观点;2. 此网页内容目的在于提供信息参考,来源于网络公开内容,具体以学校官方发布为主;3. 若素材有侵权或其他问题,请联系我们:2787266480@qq.com。
招生详情 招生人数:计划招生 200 人,其中面向市内六区招收 100 人,面向全市招收 100 人。 班型设置:领军班、卓越班。 招生范围:面向全市招收具有天津市普通高中报考资格的应届
01、招生对象及名额 注: G1年级仅接受2010年1月1日之后出生的学生报考; A1年级仅接受2008年1月1日之后出生的学生报考。 已经学习国际课程的学生,建议先与招办沟通课程衔接问题,再
华二国际部(紫竹校区)初中部中西融合班招生咨询会即将开启,期待您的加入。 教学小班化,课程精品化 教学精致化,生活精细化 是国际部(紫竹校区)追求卓越的精髓所在! 一、活动对
2025广州国际化学校有哪些?该如何选择?面对海量的国际化学校,可能很多家长都有各种各样的教育困惑:不知从何处掌握各大学校的最新招生信息?想为孩子做规划却无从下手?怎样才能让
2023北京国际化学校有哪些?该如何选择?面对海量的国际化学校,可能很多家长都有各种各样的教育困惑:不知从何处掌握各大学校的最新招生信息?想为孩子做规划却无从下手?怎样才能让
学校简介 武汉长江实验学校 (原武昌实验寄宿学校,中招代码170)创办于 1996 年,是经武汉市教育局批准,与百年名校湖北省武昌实验中学携手合办的一所十二年一贯制学校。 秉承着守
作为武汉市第六中学国际部转制升级的校区,康礼最大的优势是双轨并行国内高考方向有强基班、领航班、美术特色班;国际方向开齐IB、AP、A-Level、中加、国际艺术课程,全球求学通道
前身为2014年成立的光谷剑桥国际高中,背靠领科教育集团,是武汉较早拿到A-Level三大考试局认证的学校,开设美高AP和A-Level课程,9-12年级全覆盖。 截至2025年,十届毕业生中26%进QS前十
预约咨询
电话咨询
手机版
院校库手机版