时间:2025-05-21 09:59 国际学校网
在北京这座国际化大都市中,外籍人员子女的教育需求得到了广泛的关注和满足。随着越来越多的国际家庭选择在北京工作和生活,为他们的孩子提供高质量且与国际接轨的教育成为了一项重要任务。
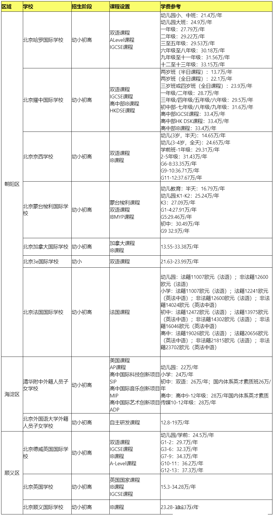
北京的外籍人员子女学校不仅提供了多样化的课程体系,如IB、A-Level、IGCSE等国际认可度高的课程,还注重培养学生的综合素质及跨文化交流能力,以适应全球化背景下的挑战。这些学校凭借其卓越的教学质量、丰富的课外活动以及多元文化的校园环境,成为了许多外籍家庭的首选。以下是对几所备受推崇的北京外籍人员子女学校的介绍,旨在帮助家长更好地了解各个学校的特色和优势,为孩子的未来做出最佳选择。
据国际教育前线小编不全统计,共整理出12所招生外籍子女的北京国际学校,其中分布在这三个区(朝阳区、海淀区、顺义区)。
推荐查看->北京国际学校列表

文章来源:国际教育前线
免责声明: 1. 为方便家长更好的阅读和理解,该页面关于学校信息描述可能采用了学校视角,描述中涉及的“我”、“我们”、“我校”等第一人称指代学校本身。并不代表远播公司或其观点;2. 此网页内容目的在于提供信息参考,来源于网络公开内容,具体以学校官方发布为主;3. 若素材有侵权或其他问题,请联系我们:2787266480@qq.com。
招生详情 招生人数:计划招生 200 人,其中面向市内六区招收 100 人,面向全市招收 100 人。 班型设置:领军班、卓越班。 招生范围:面向全市招收具有天津市普通高中报考资格的应届
01、招生对象及名额 注: G1年级仅接受2010年1月1日之后出生的学生报考; A1年级仅接受2008年1月1日之后出生的学生报考。 已经学习国际课程的学生,建议先与招办沟通课程衔接问题,再
华二国际部(紫竹校区)初中部中西融合班招生咨询会即将开启,期待您的加入。 教学小班化,课程精品化 教学精致化,生活精细化 是国际部(紫竹校区)追求卓越的精髓所在! 一、活动对
2025广州国际化学校有哪些?该如何选择?面对海量的国际化学校,可能很多家长都有各种各样的教育困惑:不知从何处掌握各大学校的最新招生信息?想为孩子做规划却无从下手?怎样才能让
2023北京国际化学校有哪些?该如何选择?面对海量的国际化学校,可能很多家长都有各种各样的教育困惑:不知从何处掌握各大学校的最新招生信息?想为孩子做规划却无从下手?怎样才能让
学校简介 武汉长江实验学校 (原武昌实验寄宿学校,中招代码170)创办于 1996 年,是经武汉市教育局批准,与百年名校湖北省武昌实验中学携手合办的一所十二年一贯制学校。 秉承着守
作为武汉市第六中学国际部转制升级的校区,康礼最大的优势是双轨并行国内高考方向有强基班、领航班、美术特色班;国际方向开齐IB、AP、A-Level、中加、国际艺术课程,全球求学通道
前身为2014年成立的光谷剑桥国际高中,背靠领科教育集团,是武汉较早拿到A-Level三大考试局认证的学校,开设美高AP和A-Level课程,9-12年级全覆盖。 截至2025年,十届毕业生中26%进QS前十
预约咨询
电话咨询
手机版
院校库手机版