时间:2025-05-19 10:45 国际学校网
2025年宁波中考招生政策正式出台后,宁波多所知名国际高中已相继发布了最新的招生简章。新足迹系统整理了招生规模、政策解读及报考日程在内的三大版块,为报考学生提供了全景式升学导航。这份深度指南将助力考生家庭精准把握重要时间节点,科学规划升学路径。
01、招生规模
5.25同日考试 人数扩招
今年,多所国际高中,依旧延续去年的方案——同日考试!人数扩招!
除了李惠利中澳班定于5月24日进行自主招生考试,镇海剑桥国际部、效实IB、宁外国际部、宁诺附中博雅班统一安排在5月25日(周日),在各自校区进行独立考试。
在招生人数上,各校较去年来说基本持平,其中镇海剑桥国际部增招10人,宁外国际部增招30人,宁诺附中博雅班增招30人。
报名将于5月17号开启,最晚截止于5月19号。学生和家长需要注意不要错过截止日期,尽量在时间截止前上报,减少不必要的失误。
注: 宁波海曙、江北、鄞州、高新区为【城区内生源】

02、招生政策解读
自主招生政策不变
2025年招生政策没有大的变化。
镇海剑桥国际部要求必须参加自主招生考试。
效实IB、宁外国际部、宁诺附中博雅班等公办国际部,今年继续实行“自主招生60%+统招40%”的政策。
城区内,未参加自主招生考试的同学,也有机会通过统招批次进入国际部。该批次录取只依据中考成绩和英语单科成绩进行筛选,相比自主招生,对学生的要求更高。
统招招生有特殊机会
*注:2025年和2024年宁波中考总分相同 均为660分语文120分、社会100分、英语120分、数学120分、科学160分、体育40分
*注:2023年宁波中考总分为720分语文150分、社会80分、英语95分+听力口语25分、数学150分、科学170分+实验10分、体育40分

参考往年录取数据,一般情况下的国际班统招投档分数线往往高于招生简章的基准要求。
但在去年,效实 IB 、宁外国际部和李惠利中澳班的统招批次均未完成招生计划,缺乏分数线作为参考依据,为今年的考生创造了特殊的机会。
TIP:议中考成绩达到招生简章基准线的学生,不妨大胆填报这两所学校。
03、2025招考时间线一览

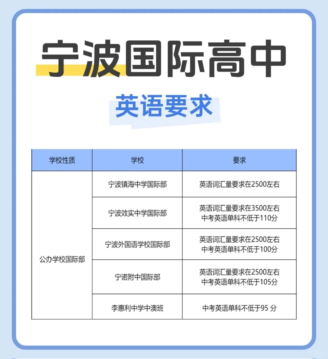
04、各校考试词汇要求

文章来源:宁波新足迹学校公众号
免责声明: 1. 为方便家长更好的阅读和理解,该页面关于学校信息描述可能采用了学校视角,描述中涉及的“我”、“我们”、“我校”等第一人称指代学校本身。并不代表远播公司或其观点;2. 此网页内容目的在于提供信息参考,来源于网络公开内容,具体以学校官方发布为主;3. 若素材有侵权或其他问题,请联系我们:2787266480@qq.com。
上海校区介绍 浦东独立校区: 校区位于上海市浦东新区祝桥镇浦红西路90号,占地面积25余亩; 拥有ABCD四座独立的现代化教学楼、实验楼、活动楼、生活楼,可容纳300余人; 学校配备多
亲爱的同学 : 祝贺你被上海建桥融高录取!我们向你表示最真挚的欢迎,很高兴你将加入我们温暖的大家庭,你的到来将为校园注入朝气和活力。新生注册报到事宜具体安排如下,请仔细
上海建桥学院 坐落于上海自贸区临港新片区,占地800亩,全日制在校生约2.2万人,是上海市规模较大的应用技术型本科高校。学校以本科教育为主,共设64个本科专业及方向和13个专科
上海震职融高2026年招生启动啦! 主要招收面向应往届初中毕业生,户籍不限,设置国内高考方向和国际方向,开设了先锋班(文化课高考、3+3贯通)、语言特色班(新加坡/马来西亚方向/艺
招生计划和要求 招生对象 9-11年级在读(不限户籍) 入读年级 春季2.5年制(少量插班) 春季3.5年制 春季4.5年制 学费标准 15.8万/年 考试安排 (1)考试科目 笔试(数学、英语)+面试 (2)面试须知
2026升学季已吹响号角!想给孩子选对国际学校?想get牛剑G5申请硬核策略?想解决升学压力下孩子心理疏导的难题? 1月10日(周六)13:00-17:00, 上海英澳美行中国际 2026首场大型开放日重磅来袭
尊敬的家长、亲爱的同学: 在教育的多元路径中,如何选择一个既坚实可靠、又能直通全球舞台的升学方案?面对英、美、澳、德、法、日等众多选择,如何精准匹配孩子的兴趣与家庭
在上海天华国际中本贯通,一场关于未来教育的深度实践已悄然进行六年这里不提供充满变数的概率,只兑现系统支撑的确定。 当众多家庭仍在国际教育的多元选择中权衡比较时,一个
预约咨询
电话咨询
手机版
院校库手机版